蓝光发展公司近15亿资产拟卖1元(上交所问询:请说明合理性)

近15亿元的资产,为啥仅仅只卖1元钱?
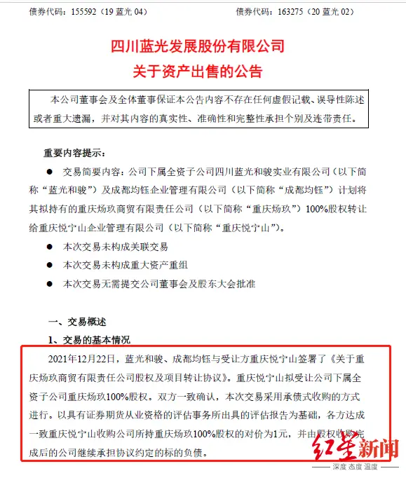
红星资本局了解到,四川蓝光发展股份有限公司(以下简称“蓝光发展”600466.SH)12月23日发布公告称,该公司拟将旗下全资子公司持有的重庆炀玖商贸有限责任公司(以下简称“重庆炀玖”) 100%股权转让给重庆悦宁山企业管理有限公司 (以下简称“重庆悦宁山)。不过,令人奇怪的是,此次转让股权的对价为1元钱,而重庆炀玖拟交易后的净资产为14.84亿元。
此次交易也引来了上交所的关注。12月23日,上交所问询,要求蓝光发展解释其合理性。受上交所问询。12月24日截至发稿,蓝光发展股价报2.12元/股,跌幅达到9.79%。与此同时,红星资本局注意到,背负250多亿元债务的蓝光发展今年已不是第一次“卖子”自救了。


转让三个项目,近15亿资产卖1元
根据蓝光发展发布的出售公告来看,该公司下属全资子公司四川蓝光和骏实业有限公司及成都均钰企业管理有限公司计划将其拟持有的重庆炀玖商贸有限责任公司100%股权转让给重庆悦宁山企业管理有限公司。同时,2021年12月22日,蓝光和骏、成都均钰与受让方重庆悦宁山签署了《关于重庆炀玖商贸有限责任公司股权及项目转让协议》后者拟受让重庆炀玖100%股权。
从转让协议内容来看,双方一致确认,本次交易采用承债式收购的方式进行。以具有证券期货从业资格的评估事务所出具的评估报告为基础,各方达成一致重庆悦宁山收购公司所持重庆炀玖100%股权的对价为1元, 并由股权收购完成后的公司继续承担协议约定的标的负债。


据了解,此次交易具体涉及三个房地产项目:分别为重庆未来城104亩项目、重庆芙蓉公馆项目、天津津南小站665亩项目。
红星资本局注意到,重庆炀玖拟交易后的资产总计为106.74亿元、负债合计91.9亿元、净资产为14.84亿元。
公告还表示,此次交易预计将减少公司当期利润约14.88亿元,股权转让完成后,交易标的将不再纳入上市公司合并报表范围。
公告还解释了此次交易的原因。蓝光发展表示,此次交易有利于公司推进交易标相关项目的建设及交付,减少公司负债,促进公司解决目前的债务问题。
上交所发函:说明交易1元的合理性
对于此次交易,上交所当日随即发布了问询函。
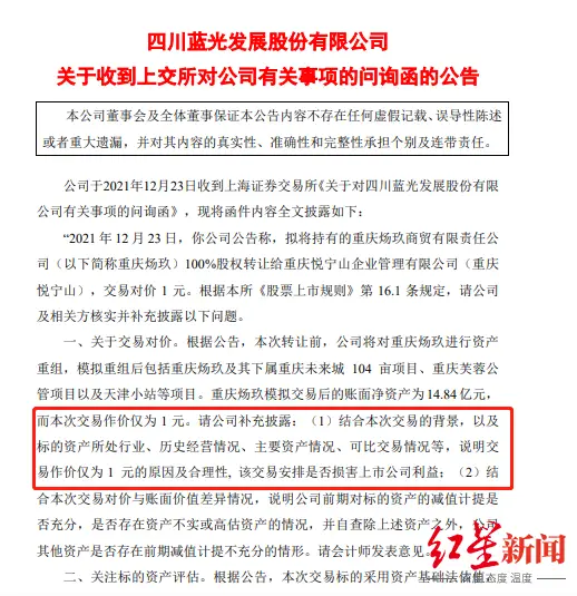
上交所要求蓝光发展结合本次交易的背景,以及标的资产所处行业、历史经营情况、主要资产情况、可比交易情况等,说明交易作价仅为1元的原因及合理性, 该交易安排是否损害上市公司利益。
同时,上交所还指出,此次交易标的采用资产基础法估值,确定全部股权评估值为228.46万元,远低于模拟交易后的账面净资产,要求该公司分项说明差异较大的原因及合理性,并结合可比交易案例、标的资产业务开展情况,说明交易未采用市场法或收益法,仅采用资产基础法评估的原因及合理性,是否符合评估准则的有关规定和市场惯例等。


上交所问询函
另外,此次交易对手方重庆悦宁山成立于2021年12月13日,注册资本仅10万元。也就是说,该公司成立仅仅10多天后就参与到了此次转让中。上交所要求蓝光发展详细说明其穿透披露重庆悦宁山的股权结构、股东背景、实际控制人,以及资金来源等基本情况。
上交所还给予了回复时间要求,12月31日之前以书面形式回复,同时履行相应的信息披露义务。
身背250亿债务
踩中“三道红线”卖子自救
红星资本局注意到,这已经不是蓝光发展今年以来首次“卖子”自救了。
今年2月26日,蓝光发展发布公告称,该公司下属全资子公司蓝光和骏拟将其持有的四川蓝光嘉宝服务集团股份有限公司64.6203%的股份,转让给碧桂园服务控股有限公司下属全资子公司碧桂园物业香港控股有限公司,对应交易总代价暂估值人民币484,650万元。
与此同时,蓝光发展今年拟回购公司股份数量为3,034.93万股-6,069.86万股,不过,在累计回购股份2,847.73万股之后,今年6月19日,蓝光发展发布终止回购公告。究其原因,蓝光发展解释称,2021年以来,随着房企“三道红线”(“剔除预收款的资产负债率不得大于70%”、“净负债率不得大于100%”、“现金短债比不得小于1倍”)等监管政策的实施,房企融资环境持续收紧,蓝光发展面临的经营环境发生较大变化;同时,蓝光发展下半年将面临较大的偿债压力。
不过,在蓝光发展今年半年报中显示,截至2021年6月30日,蓝光发展扣除预收帐款后的资产负债率为84.01%,净负债率为227.78%,两项指标均已踩中“三道红线”。另外,雪上加霜的是, 根据蓝光发展公告称,截至2021年11月30日,蓝光发展累计到期未能偿还的债务本息金额合计258.81亿元(包括银行贷款、信托贷款、债务融资工具等债务形式)。而在现金流方面,截至2021年6月30日,货币资金余额为100.29亿,其中:可自由动用资金为3.30亿,各类受限或者限定用途的资金96.99亿元。


半年报
根据蓝光***显示,蓝光投资控股集团有限公司成立于1990年,创始人杨铿,下辖390余家控股、参股企业,产业布局覆盖地产、文商旅、数字建造、现代服务业、互联网科技、饮品等业务板块。2015年4月16日,蓝光控股集团旗下蓝光发展在上交所完成重组上市。2019年10月18日,蓝光发展旗下四川蓝光嘉宝服务集团股份有限公司(简称“蓝光嘉宝服务”,2606.HK)正式在港交所主板挂牌上市,构筑起“A+H股”双资本平台。
红星新闻记者 李伟铭 李晨
编辑 杨程


相关文章:




