公司部门名称及部门职能(正规公司各个部门职责划分架构)

导读
此节分享的是企业11个职能部门,65个主要岗位的岗位职责说明书:


文末有福利
公司11个部门,65个岗位职责
一、高管
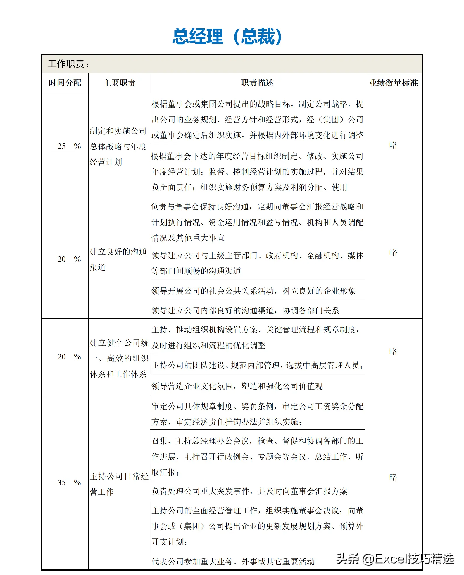
1.总经理
制定和实施公司总体战略与年度经营计划;建立良好的沟通渠道;建立和健全公司的管理体系与组织结构,建设高效的组织团队;主持公司的日常经营管理工作,实现公司经营管理目标和发展目标。


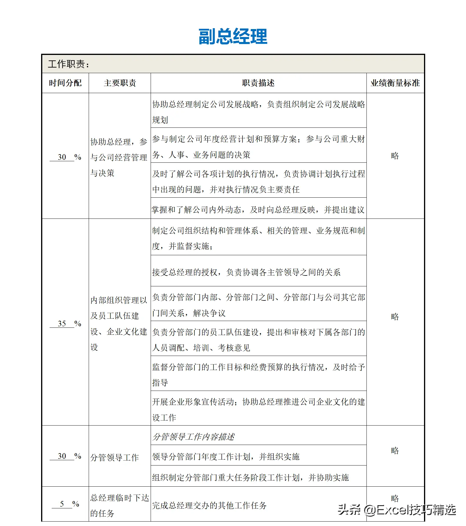
2.副总经理
协助总经理制定并实施公司发展战略、经营计划等,完成公司的经营管理目标及发展目标。


3.总经理助理
协助总经理制定、贯彻、落实各项经营发展战略、计划,实现企业经营管理目标。


4.财务总监
负责公司财务战略的制定、财务管理以及内部控制工作,筹集公司运营所需资金,完成企业财务计划。


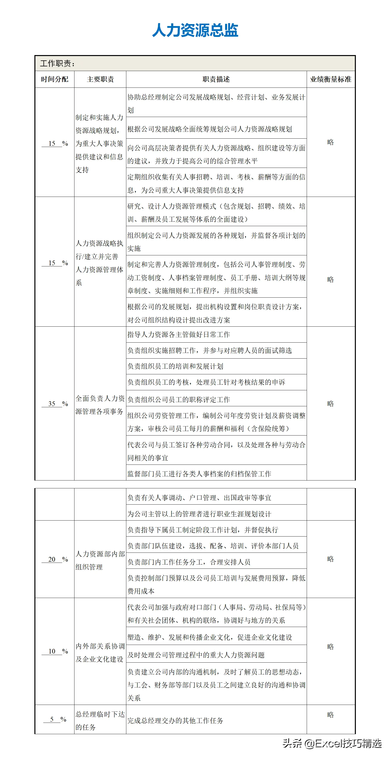
5.人资总监
规划、指导、协调公司的人力资源管理与组织建设,保证公司人力资源供给和人力资源高效利用,促进公司经营目标的实现和长远发展。


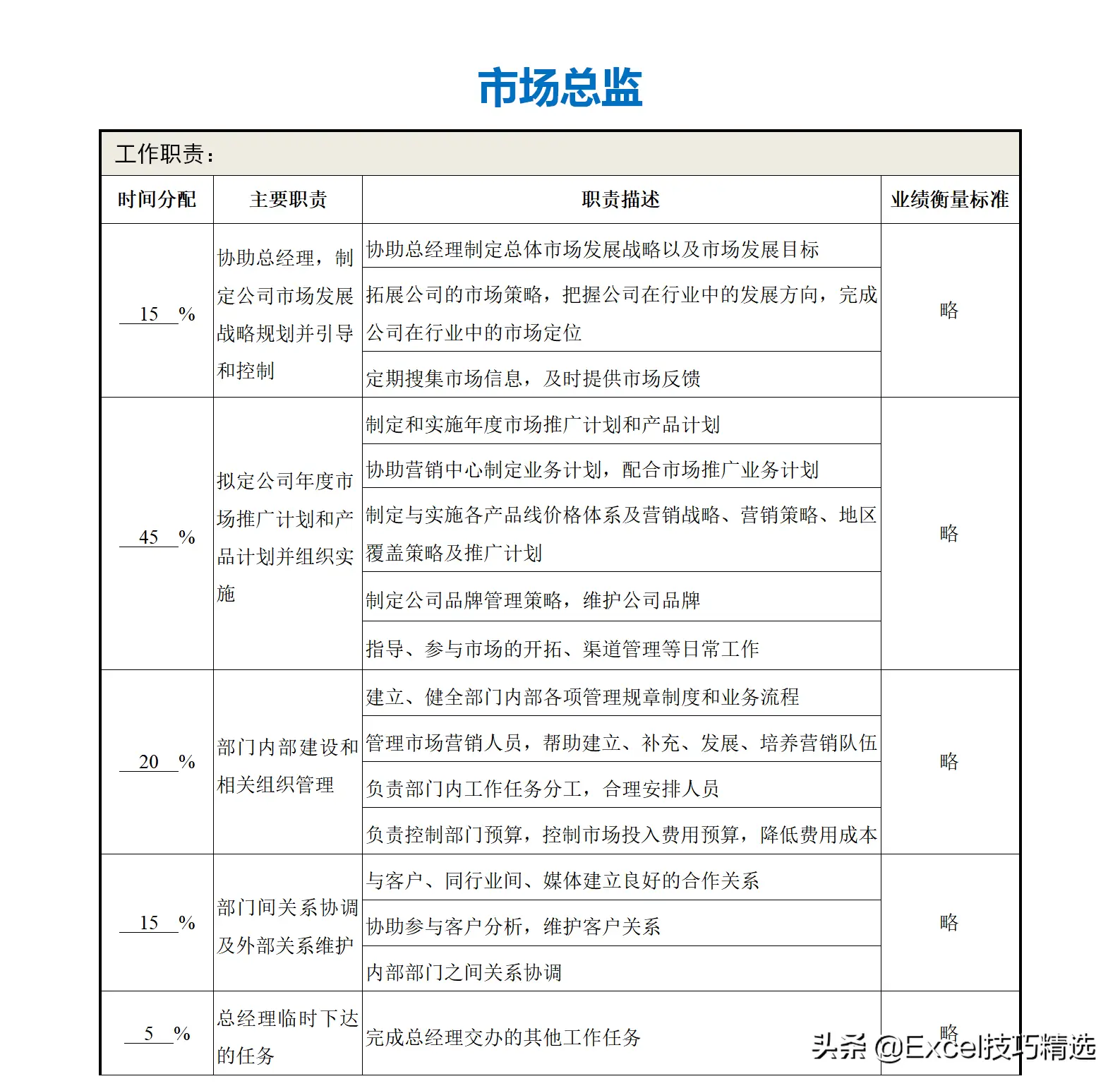
6.市场总监
规划制定公司的市场战略与策略,并推进实施,完成市场发展目标;维护公司品牌,提升品牌知名度与美誉度。


7.销售总监
规划并推进实施全面的销售战略、销售规划方案,有效管理客户,实现公司下达销售业务指标。


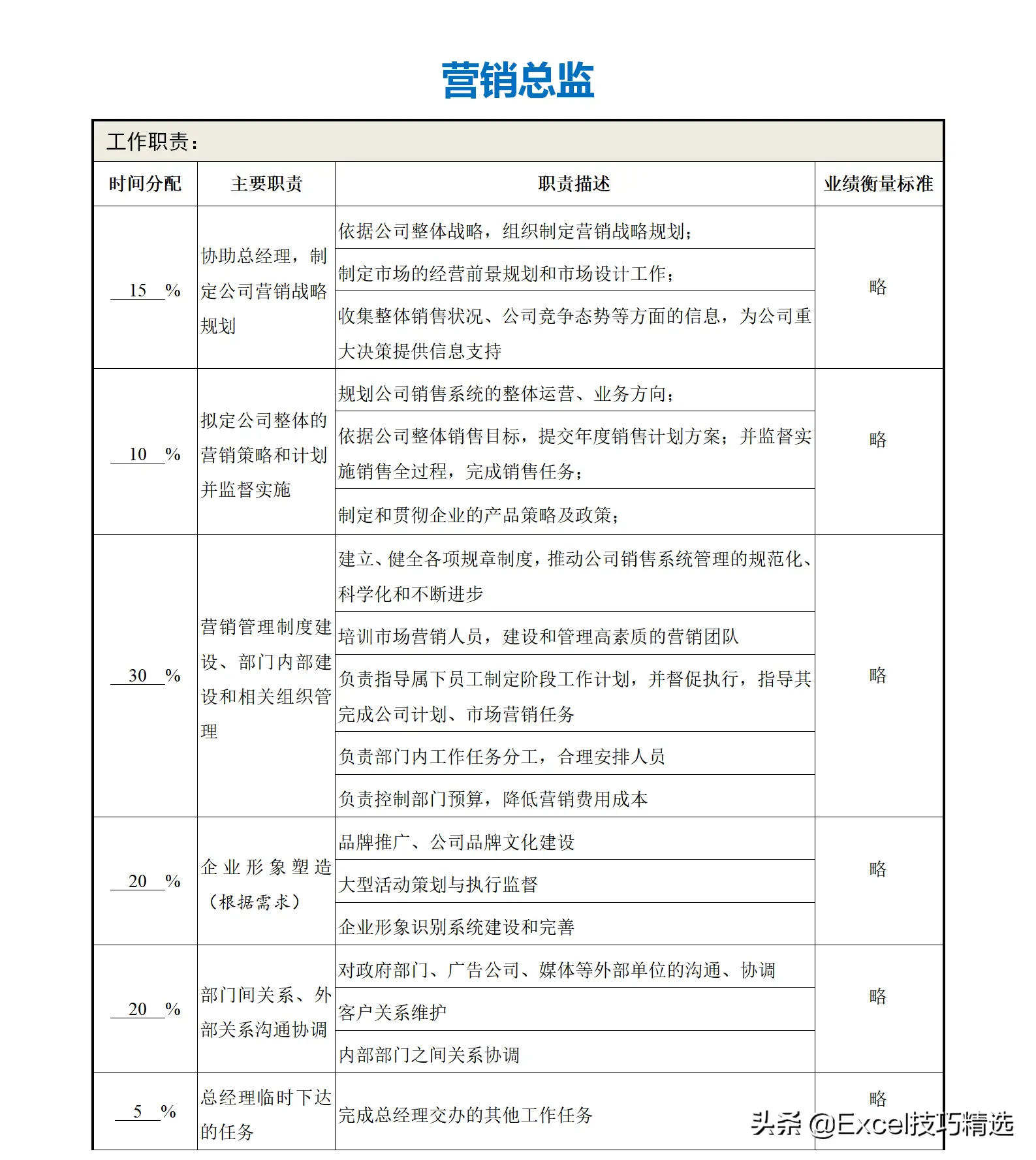
8.营销总监
规划并推进市场营销战略与策略,实现公司各项年度经营指标。


9.运营总监
策划推进公司的业务运营战略、流程与计划,组织协调公司各部门执行、实现公司的运营目标。


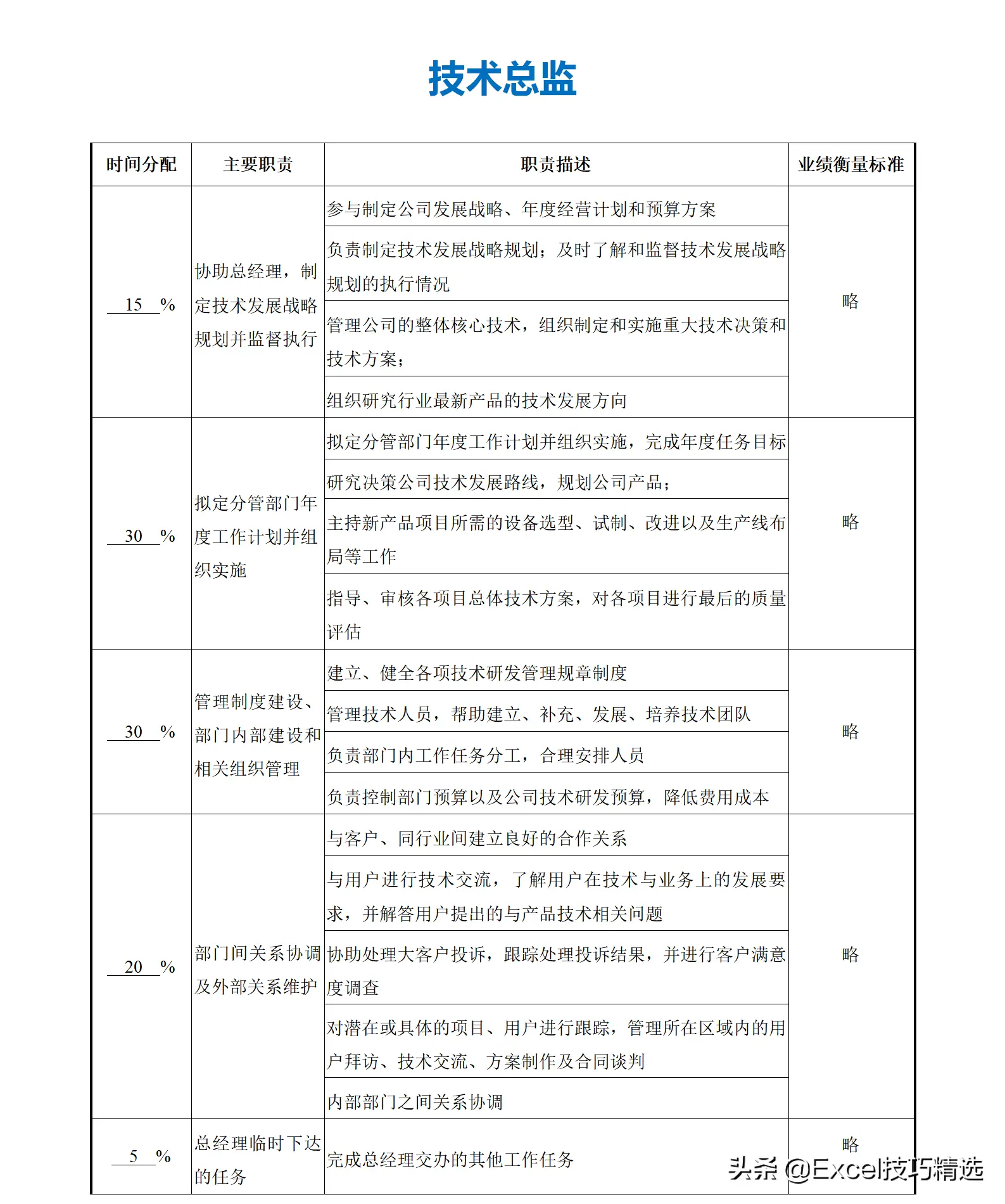
10.技术总监
全面主持公司研发与技术管理工作,规划公司的技术发展路线与新产品开发,实现公司的技术创新目标。


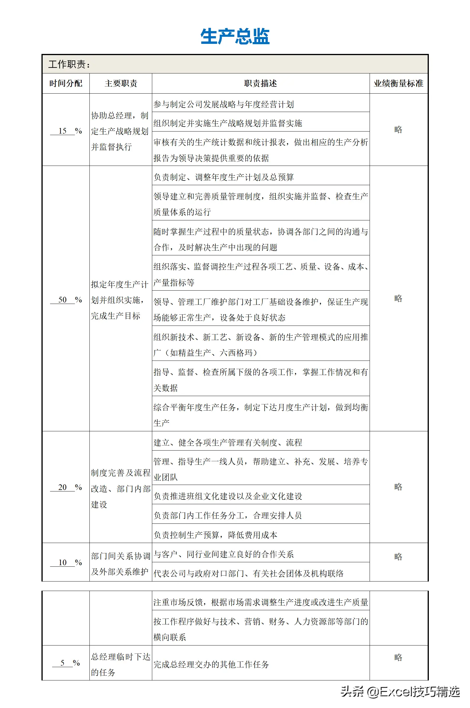
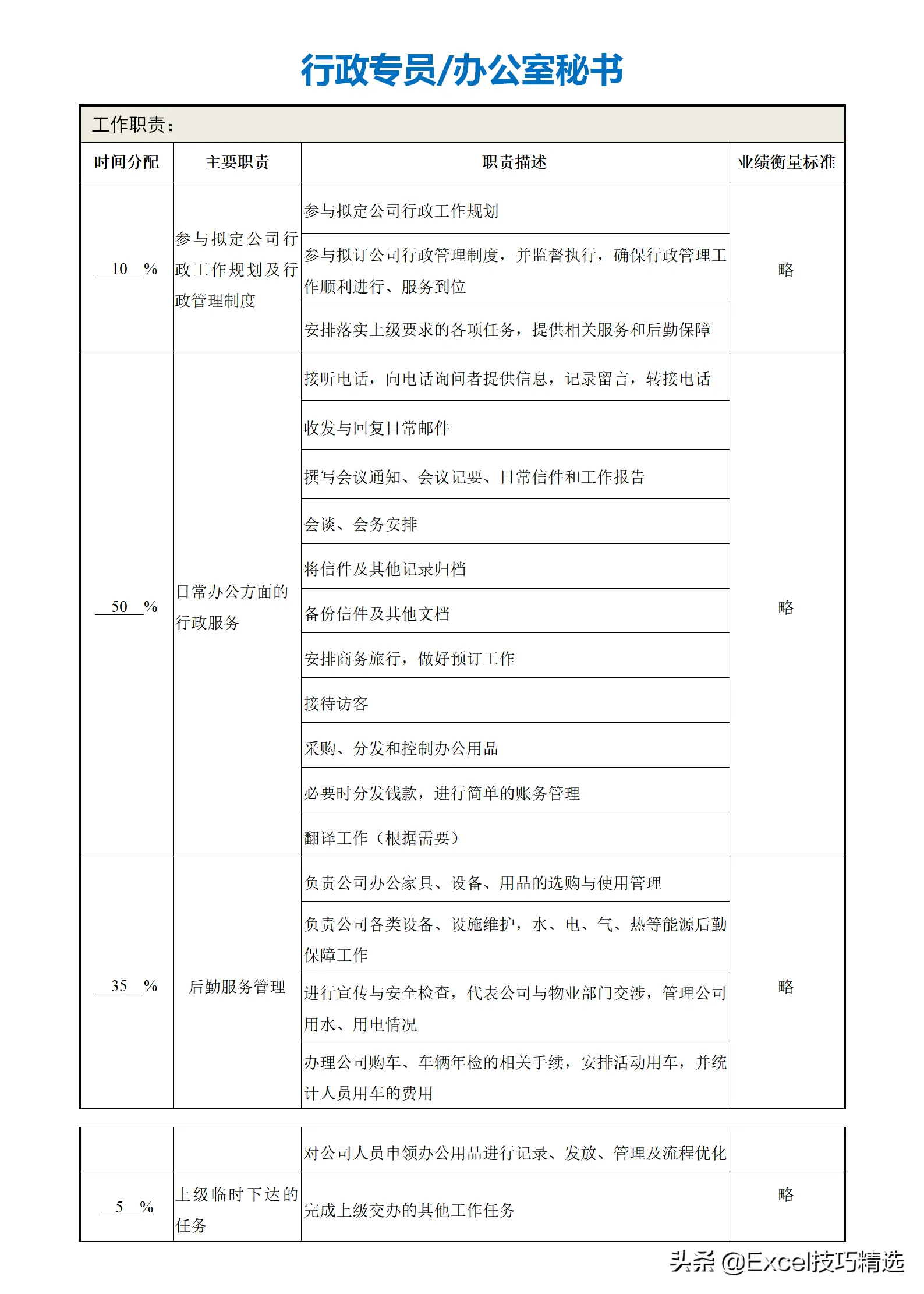
11.生产总监
组织制定并执行公司生产战略计划,组织、管理、控制和监督生产系统,以完成公司生产目标。


二、财务
12.财务经理
主持公司财务预决算、财务核算、会计监督和财务管理工作;组织协调、指导监督财务部日常管理工作,监督执行财务计划,完成公司财务目标。


13.会计主管
分析、研究会计数据,准备财务报告,向管理层提供财务信息;具体执行资金预算及控制预算内的经费支出、财务会计档案管理、工资及管理费用核算与管理、固定资产管理、社保基金管理等。


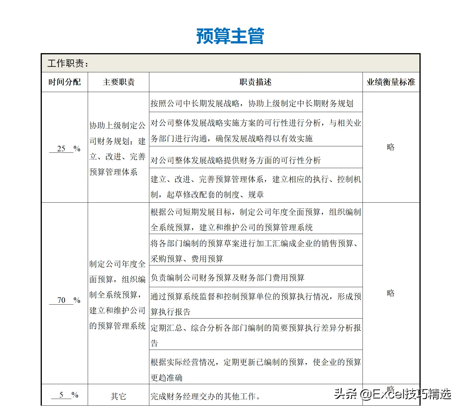
14.预算主管
建立完善全面的预算计划并协助控制计划的执行,完成预算指标。


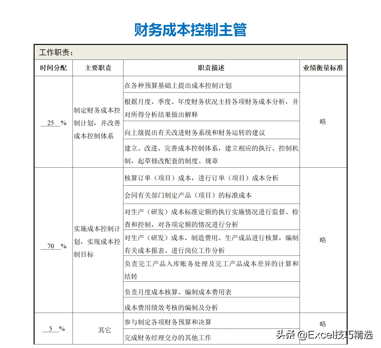
15.成本控制主管
制定全面的成本控制计划,实现成本控制目标,向管理层提供成本信息和改进意见。


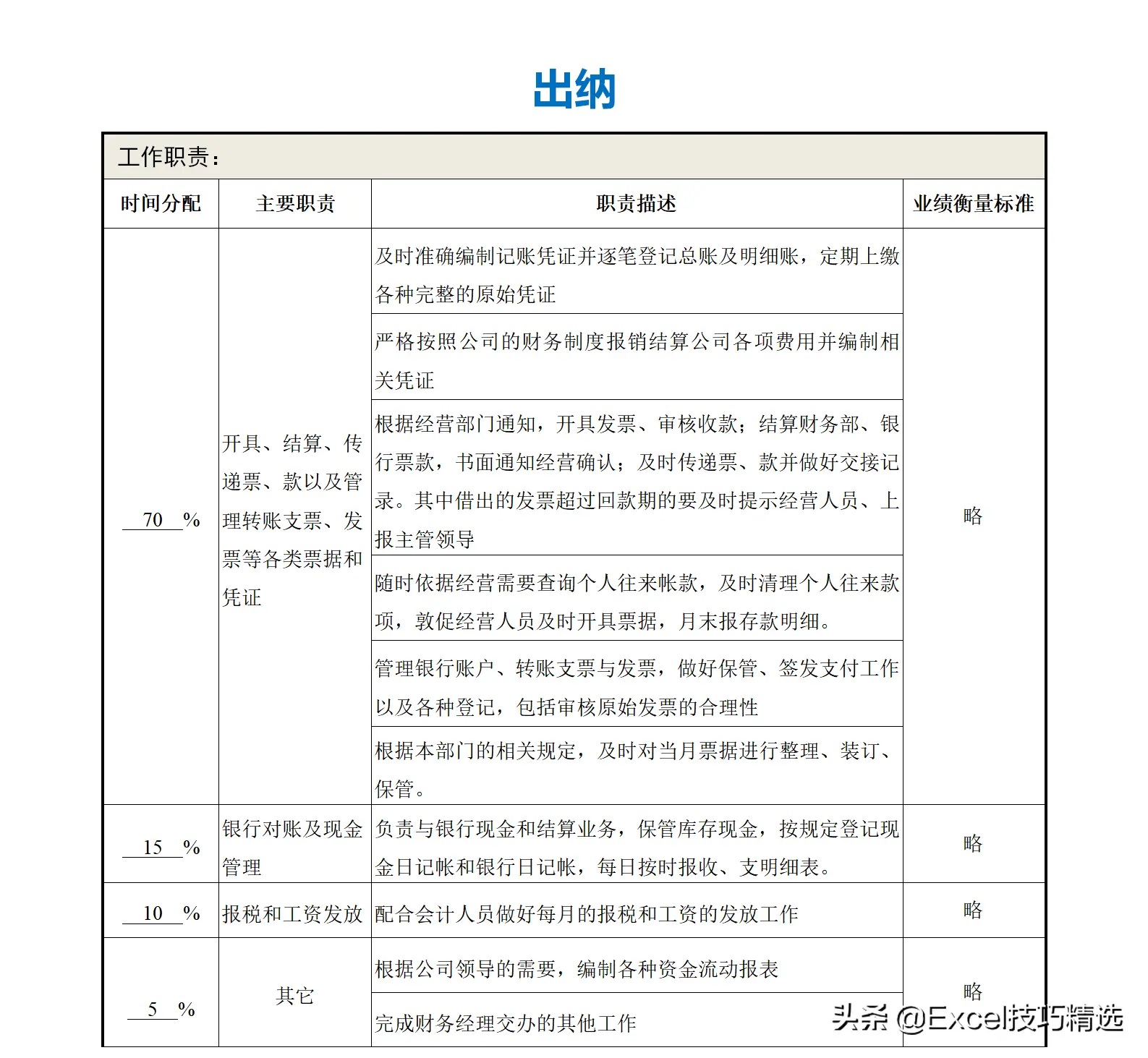
16.出纳
负责现金收支、银行存款、票据结算、税款的收付及记账、结账等业务的处理,并确保业务操作的规范性、合法性。


三、人资
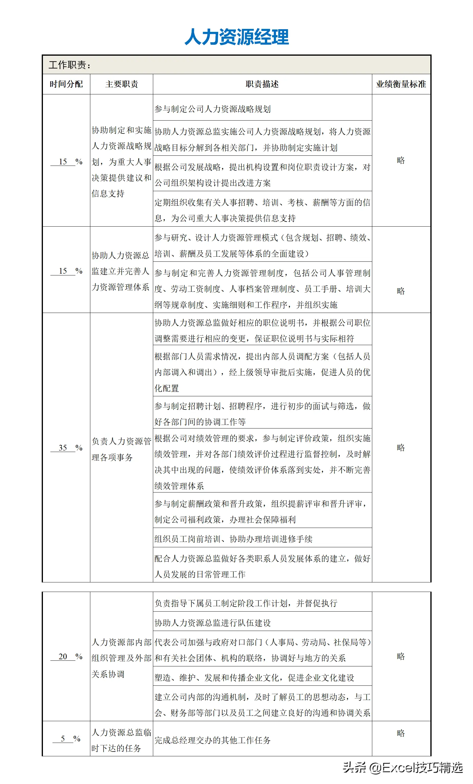
17.人力资源经理
协助制定、组织实施公司人力资源战略,建设发展人力资源各项构成体系,最大限度地开发人力资源,为实现公司经营发展战略目标提供人力保障。


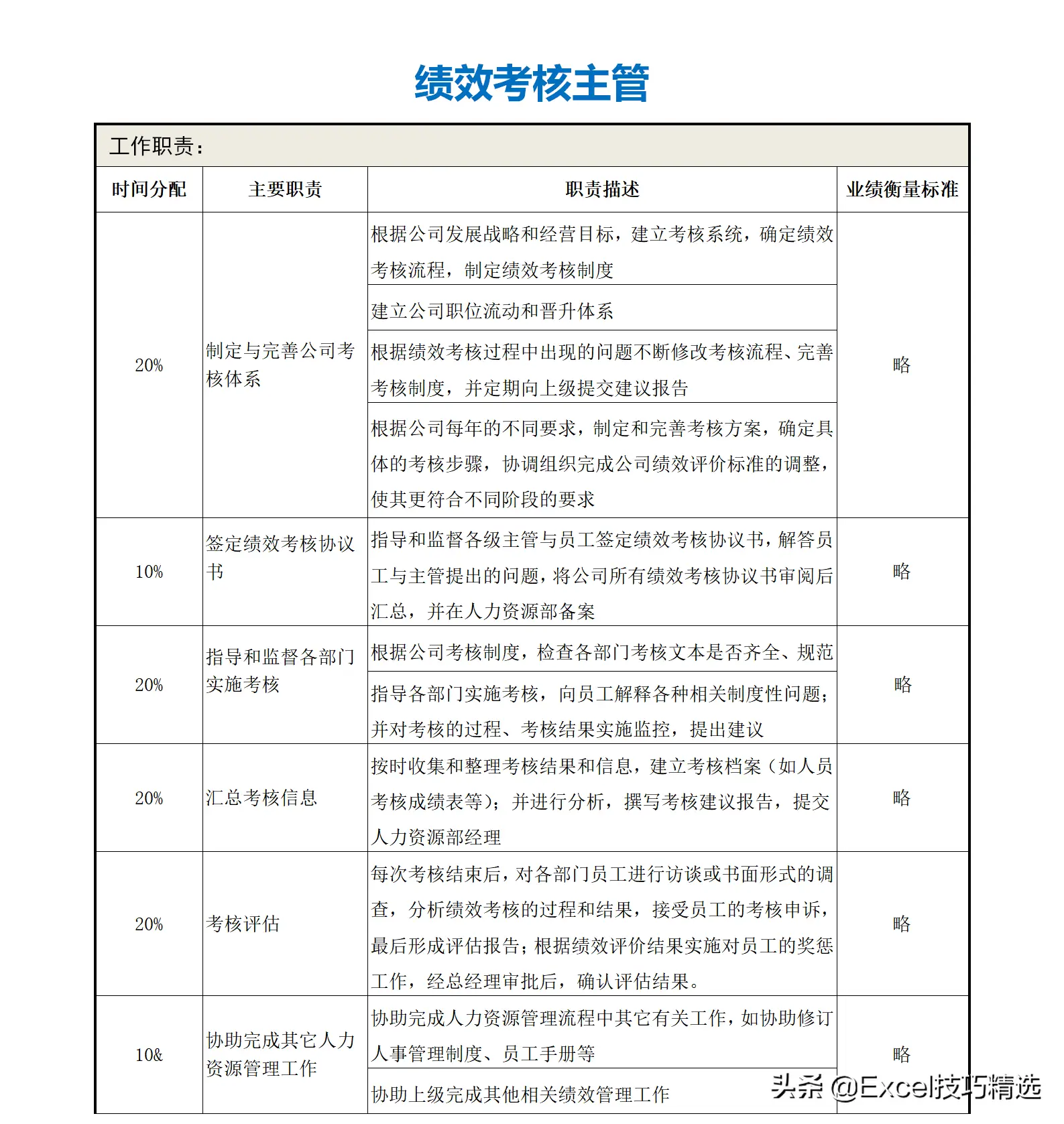
18.绩效考核主管
组织实施公司全员绩效评价制度及年度评价工作,保证评价工作的及时性和质量。


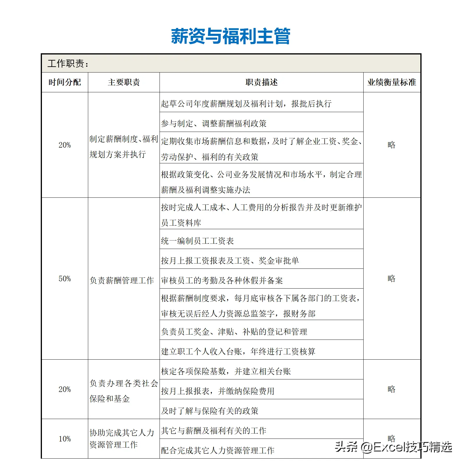
19.薪资与福利主管
健全完善薪酬制度和福利规划方案,并具体执行薪酬管理工作。


20.员工培训与发展主管
制定实施员工培训与发展计划,提升员工队伍素质,提高组织学习能力。


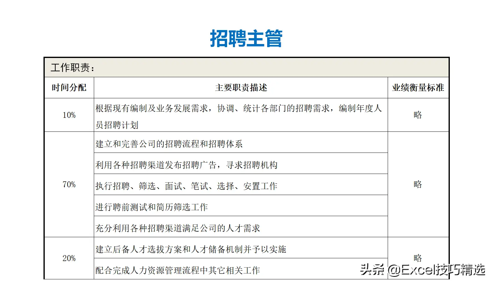
21.招聘主管
制定并实施公司各项招聘计划,完成招聘目标。


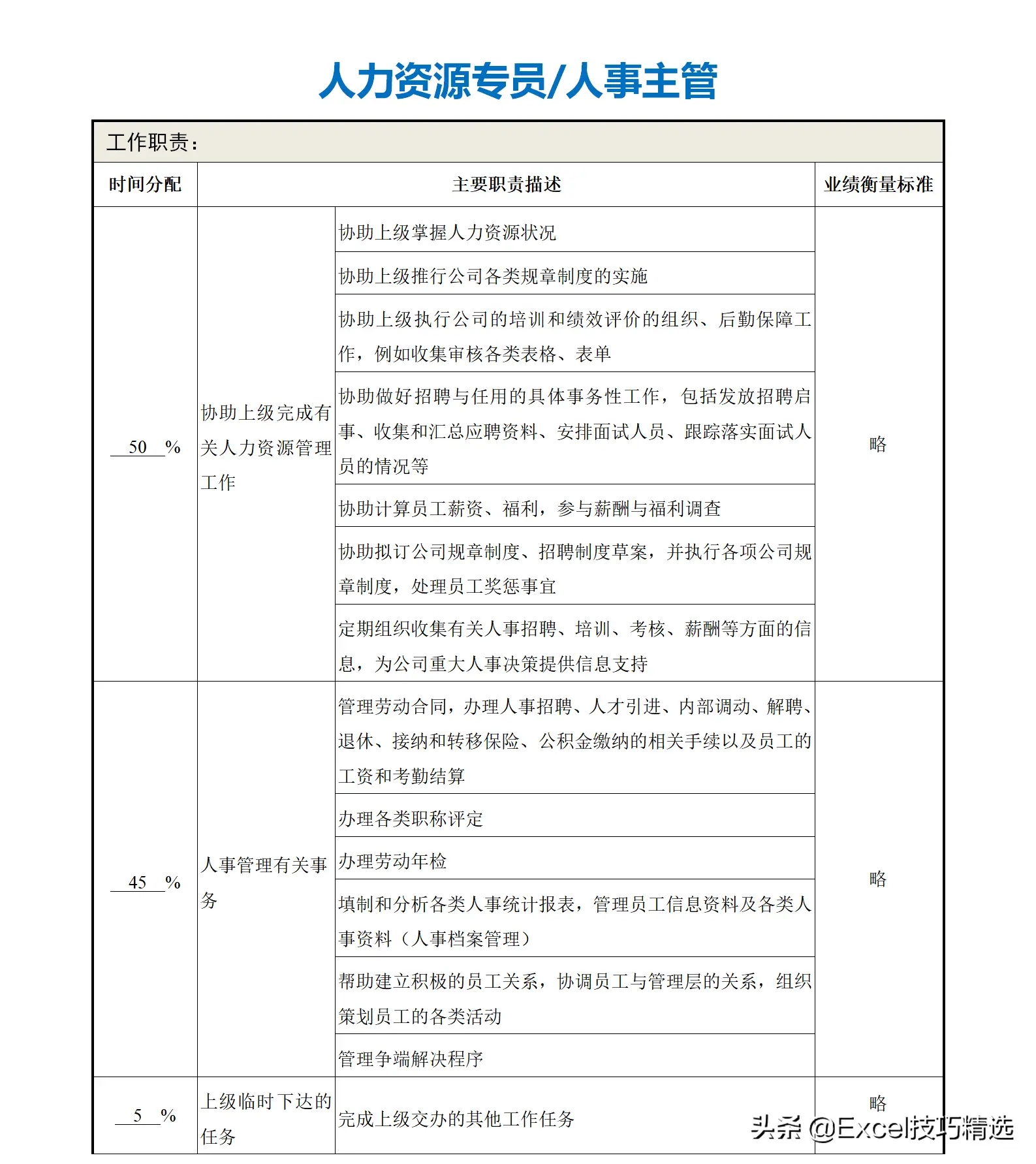
22.人力资源专员
协助上级制定实施人力资源目标及计划,以实现人力资源最优配置。


四、行政
23.行政经理
规划、指导、协调公司行政服务支持等各项工作,组织管理下属人员完成本职工作。


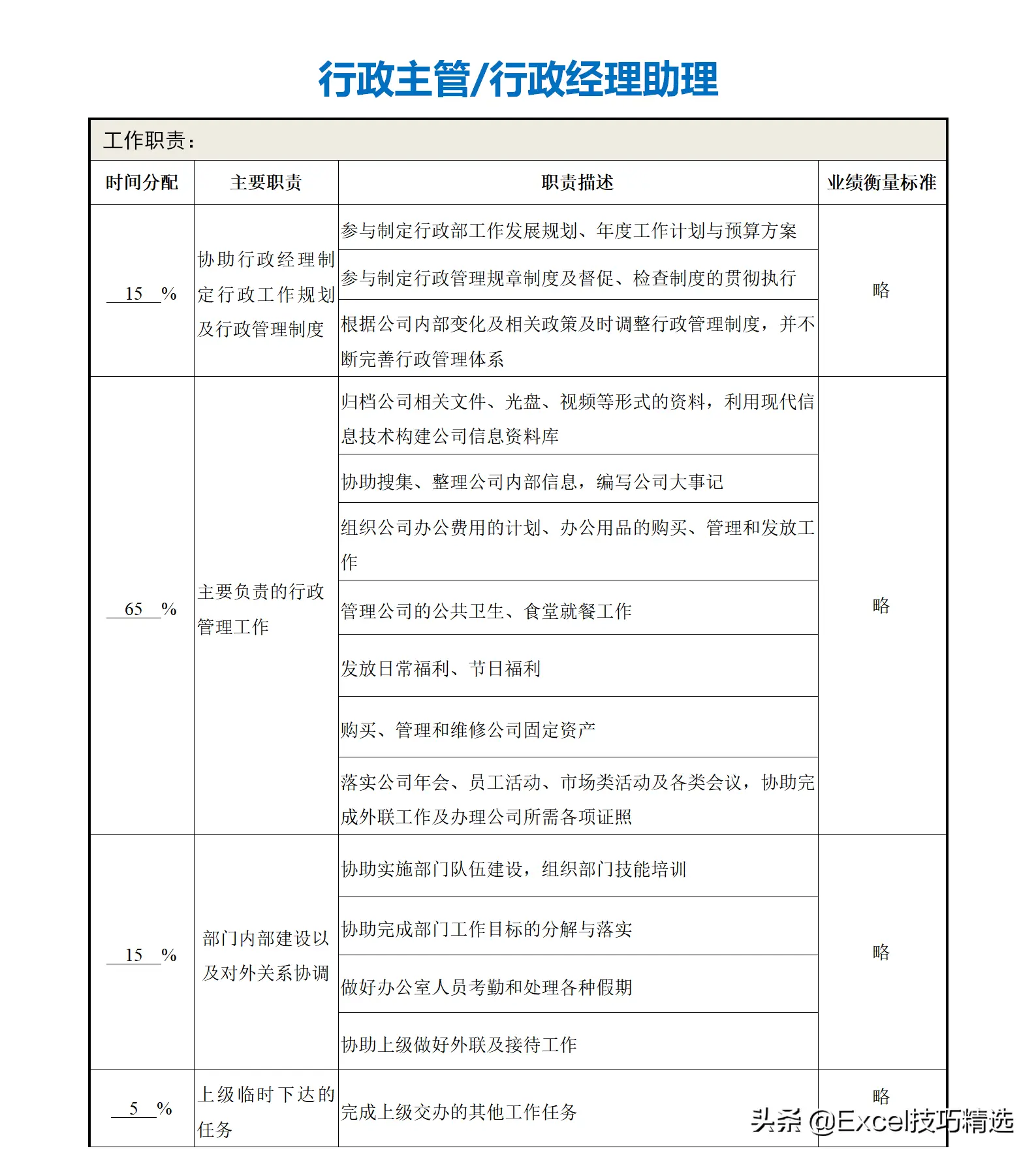
24.行政主管
协助行政经理安排、落实行政服务支持工作。


25.法律事务主管
指导公司法务实践,处理公司法律问题,以维护公司法律权利和利益。


26.行政专员
落实公司日常办公的行政服务工作,管理公司的后勤服务工作,提供行政服务支持以及后勤保障。


27.前台
做好公司日常行政事务工作,保证公司信息通讯顺畅,提高公司运作效率。


五、市场营销
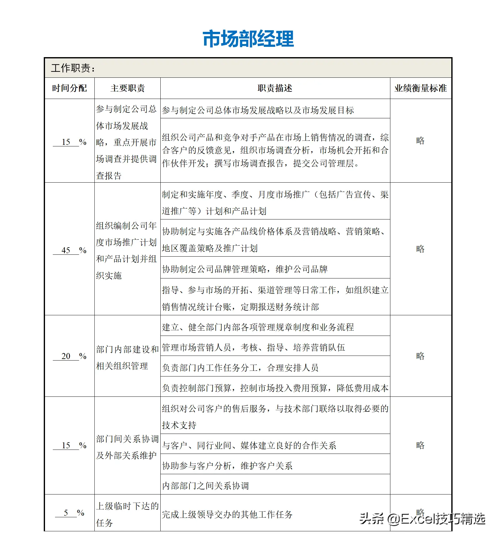
28.市场部经理
组织部门人员完成市场推广及营销计划,推进实施公司的市场战略与策略,完成市场发展目标;维护公司品牌,提升品牌知名度与美誉度。


29.公共关系主管
主持制定与执行市场公关计划,监督实施公关活动,并建立良好的市场关系网络。


30.客户关系主管
规划、组织、推进客户服务,维护良好的客户关系。


31.客户关系代表
解决客户咨询、提供售后服务、办理客户投诉、进行客户关怀,维护良好的客户关系。


32.市场策划主管专员
组织制定市场营销规划、市场营销策略并协助开展市场拓展工作。


33.市场拓展主管专员
制定并组织实施市场拓展的整体计划及策略,建立良好的市场关系网络,实现公司的市场拓展目标。侧重于渠道开发与关系维护、促销活动方案拟定与实施、市场关系网络建立以及市场拓展业务体系的完善。


34.市场研究主管专员
制定、实施各项市场调研计划以及市场调研项目,为相关部门人员提供所需的市场信息支持。


六、销售
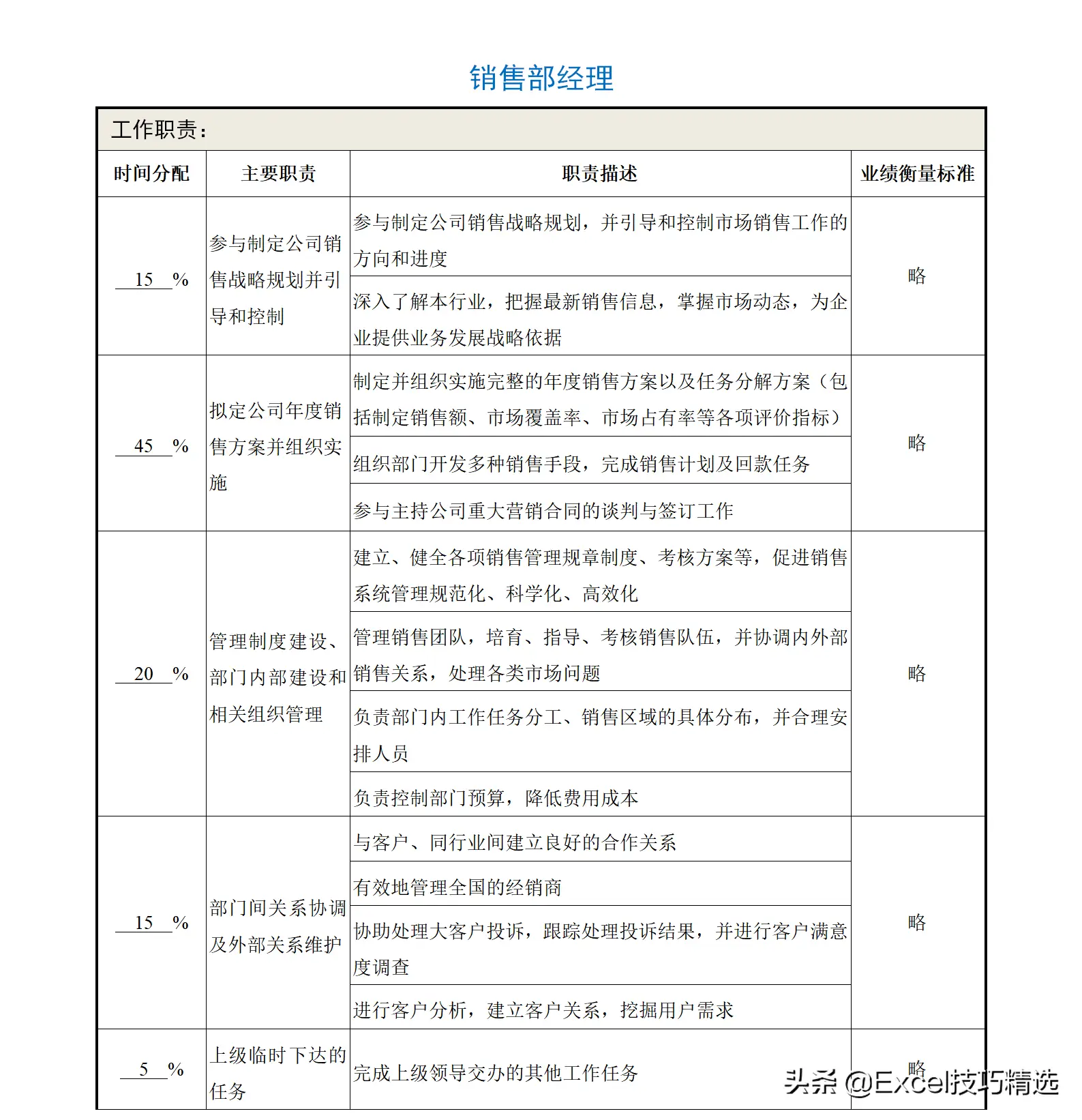
35.销售部经理
协助管理公司的销售运作,带领销售团队完成公司的销售计划和销售目标。


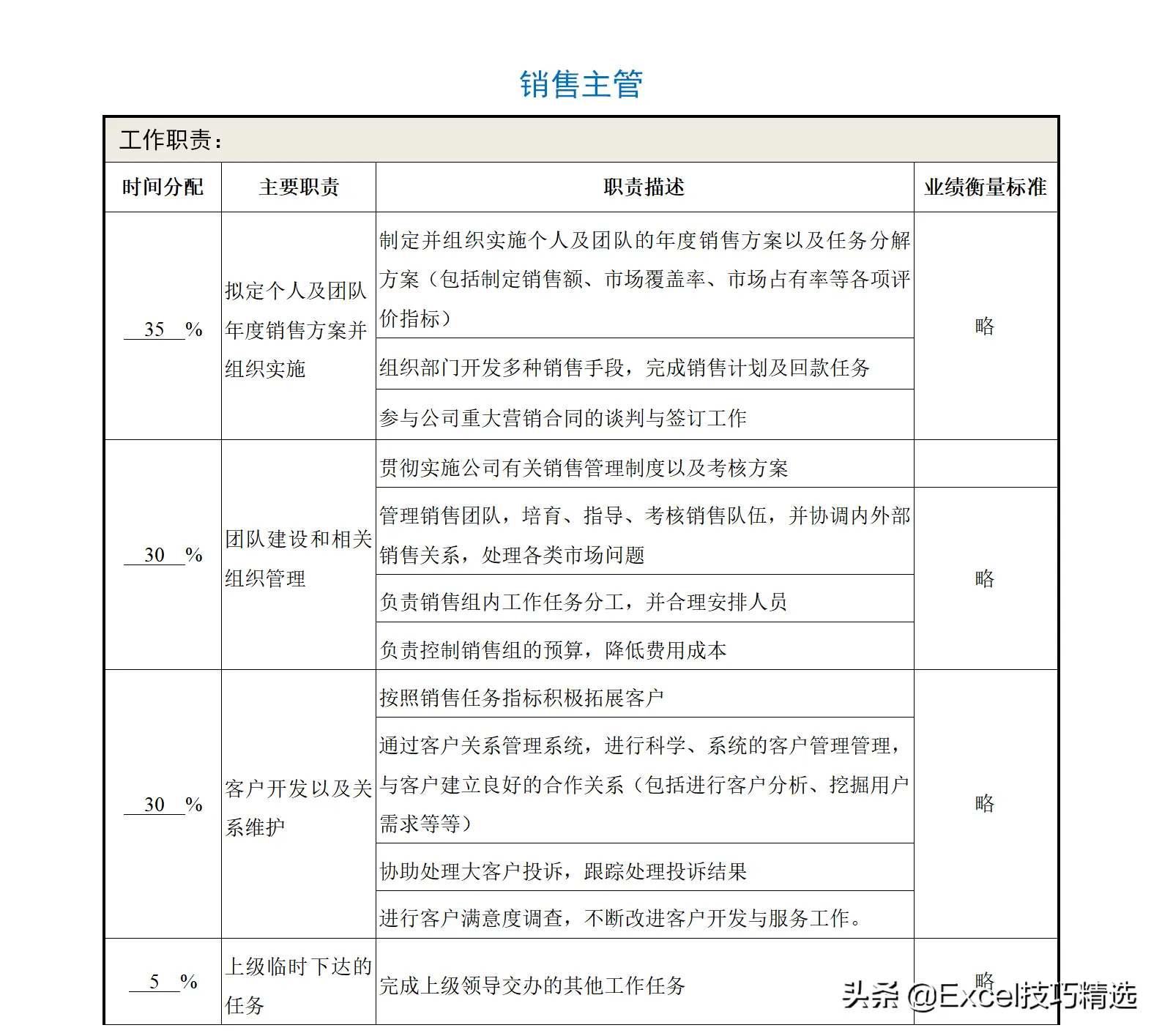
36.销售主管
带领销售团队完成公司下达的销售任务和目标。


37.销售代表
建立和维护良好的客户关系,并完成公司下达的销售任务和目标。


38.电话销售代表
通过电话直销方式进行客户开发以及关系维护(客户拓展为主),并完成公司下达的销售任务和目标。


七、技术研发
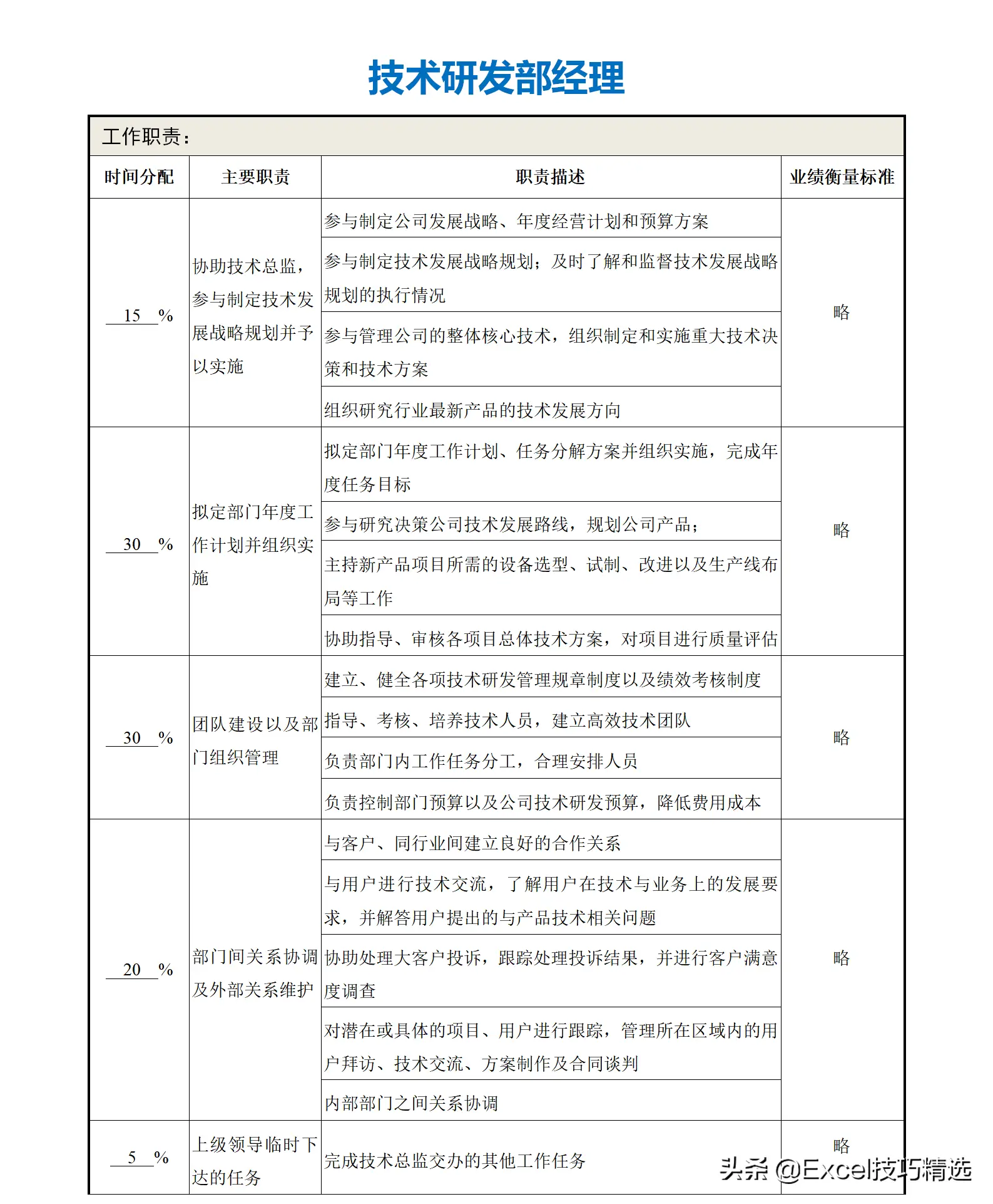
39.技术研发部经理
全面主持部门研发与技术管理工作,配合规划公司的技术发展路线与新产品开发,实现技术创新目标。


40.技术支持主管
组织制定、实施技术方案和产品质量管理制度,负责产品售后技术支持以及技术问题解决。


41.研发主管
主持新产品的研究开发,实现公司的产品开发目标。(与技术支持的最大区别是侧重于后台研发)


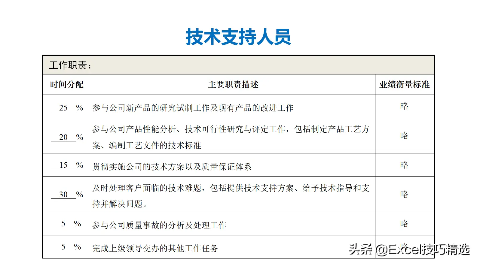
42.技术支持人员
贯彻实施公司的技术方案和产品质量管理制度,重点负责产品售后技术支持以及技术问题解决。


43.研发人员
参与新产品的研究开发,实现公司的产品开发目标。(与技术支持的最大区别是侧重于后台研发)


八、生产
44.生产部经理
指导生产主管,全面负责生产组织、计划及现场作业管理,按时、按质、按量完成公司生产目标,并实现成本、质量、交期的最优化。


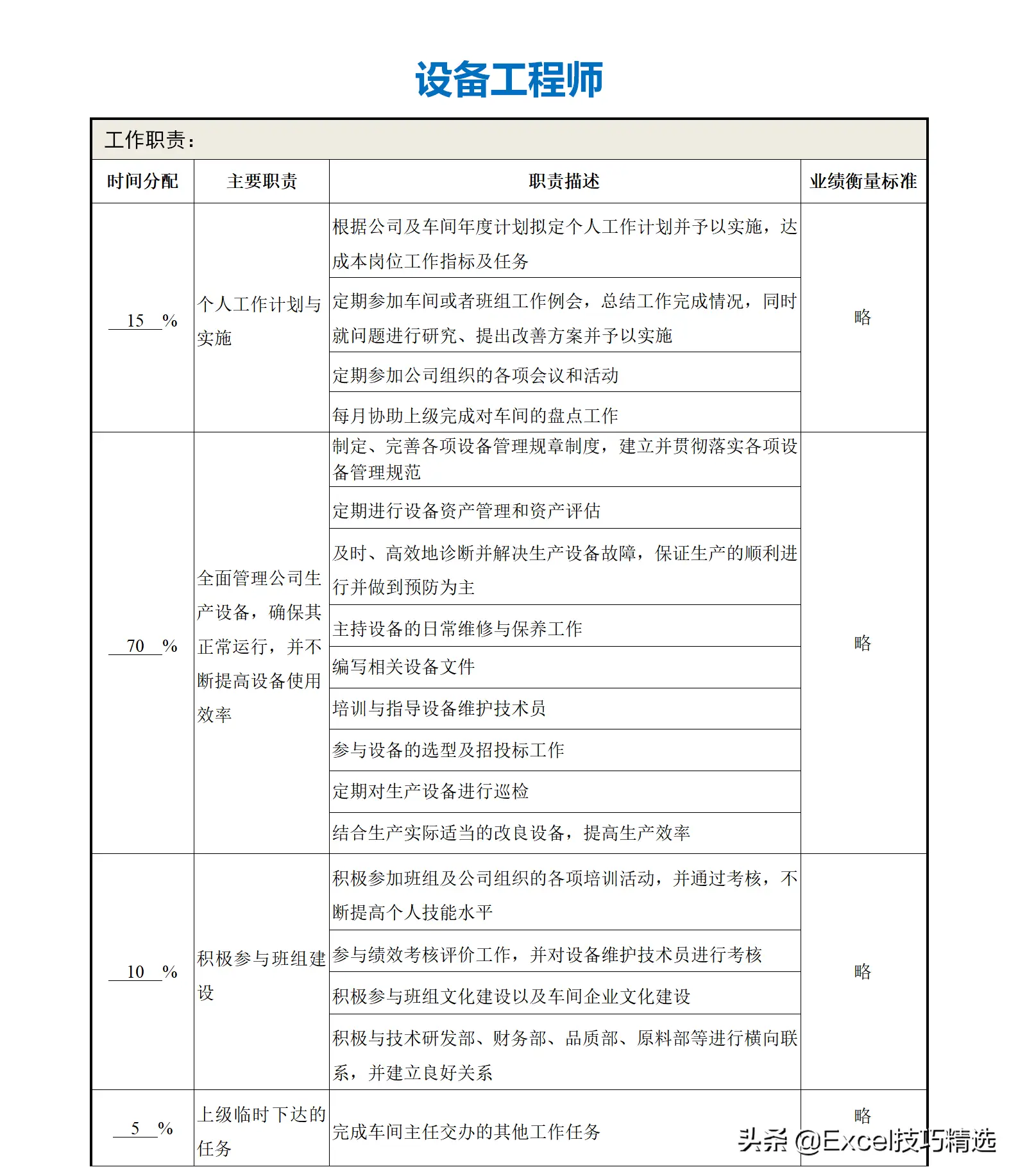
45.设备工程师
管理公司所有生产设备,以确保其正常运行,并发挥设备使用价值的最大化,为完成生产任务目标提供保障。


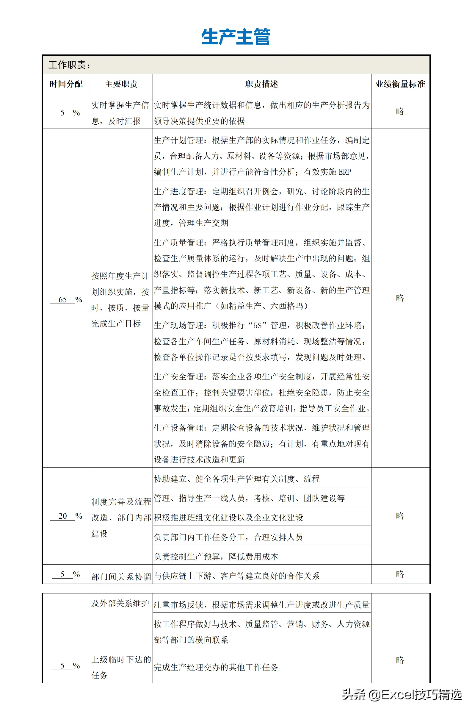
46.生产主管
组织下属并指导其完成生产计划,实现生产目标,按时、按质、按量完成公司生产目标,并实现成本、质量、交期的最优化。


47.生产计划员
编制生产计划,跟踪生产进度,安排订单生产任务,统计分析生产数据和信息。


48.生产物料员
负责与生产相关物料的请购、配备与调节,确保生产流畅,协助制定和调整生产计划。


49.车间主任
组织、协调、指挥车间各项工作,完成车间工作计划、车间各项工作指标,并实现成本、质量、交期的最优化。


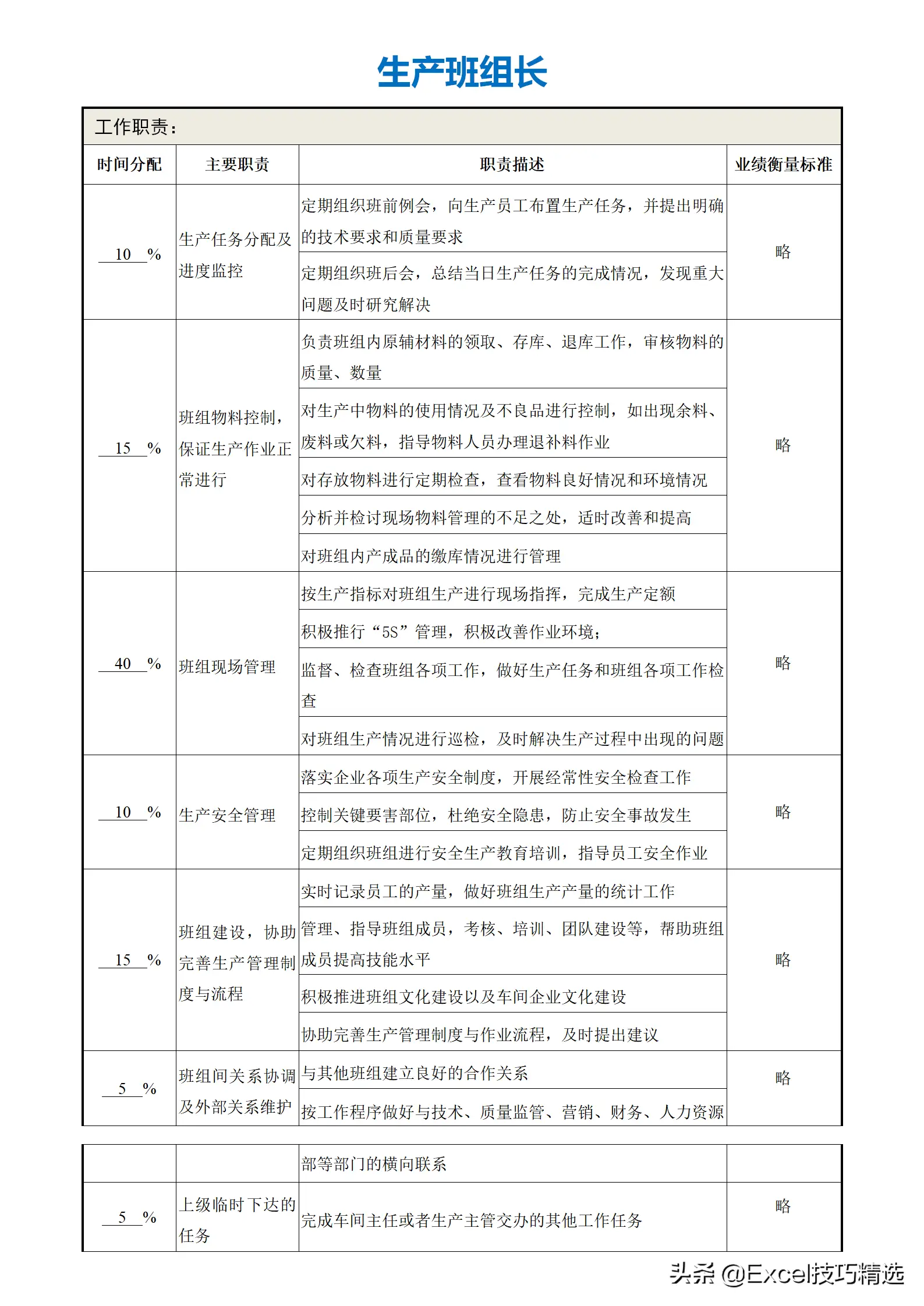
50.生产班组长
班组内生产任务分配、物料控制、班组现场生产作业管理、安全管理、生产小组人员管理、班组文化建设,确保按时、按质、按量完成班组生产任务。


51.生产车间员工
通过生产车间本机台的日常工作,按时、按质、按量完成上级下达的考核指标和各项工作任务,并协助班组长完成本班组承担的工作任务。


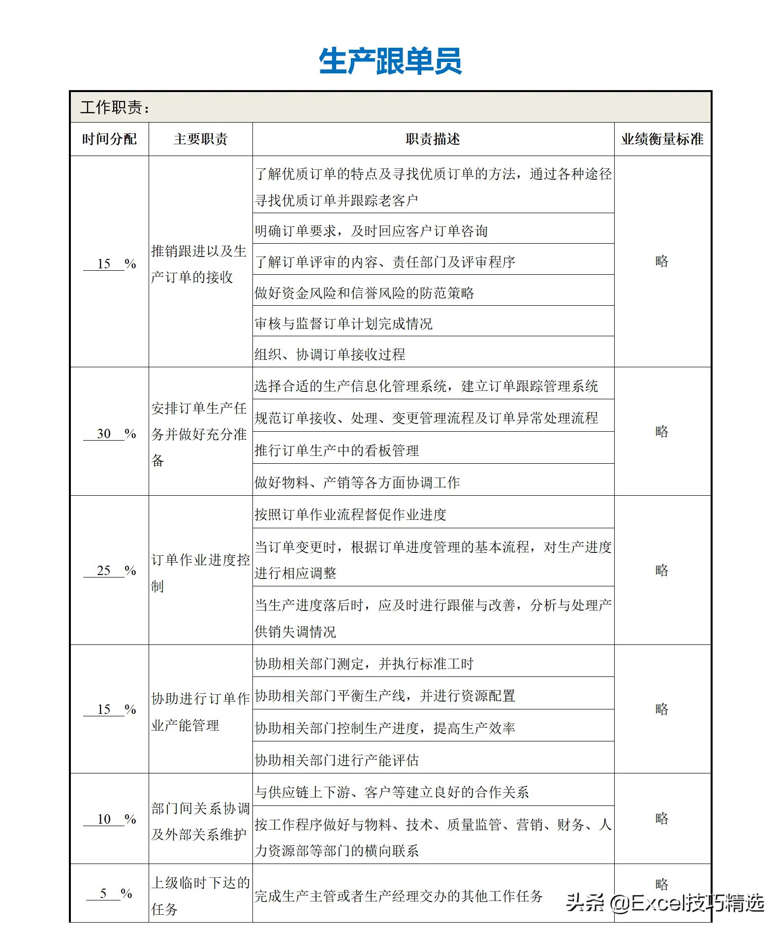
52.生产跟单员
主动进行业务开拓生产,对准客户实施推销跟进,以达成订单为目标;通过监控产品生产流程确保产品交货期与质量。


九、品控
53.品质经理
全面负责企业所有产品的品质管理工作,保证产品质量,追求零缺陷,降低成本,完成公司产品品质方面的工作指标及任务。


54.品质主管
组织下属并指导其完成企业品质控制计划,实现企业品质目标,保证产品质量,追求零缺陷,降低成本,协助品质经理完成公司产品品质方面的工作指标及任务。


55.品质工程师
制定产品质量检验标准及质量管理体系,指导检验员检验产品,确保公司产品品质达标;并就产品质量存在的问题严格把关、持续改进。


56.质检员
完成日常质量检验、质量监控及结果上报工作,协助完成部门工作指标与任务。


57.质量安全技工
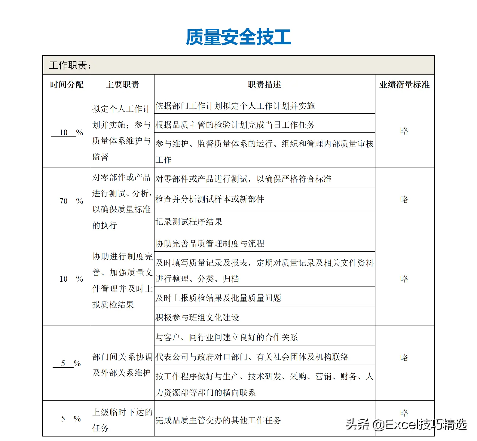
对零部件或产品进行测试、分析,以确保质量标准的执行。


十、采购
58.采购经理
全面负责公司各项采购任务,保证生产物料的质量以及及时供应,并有效控制成本,完成上级下达的工作指标与任务。


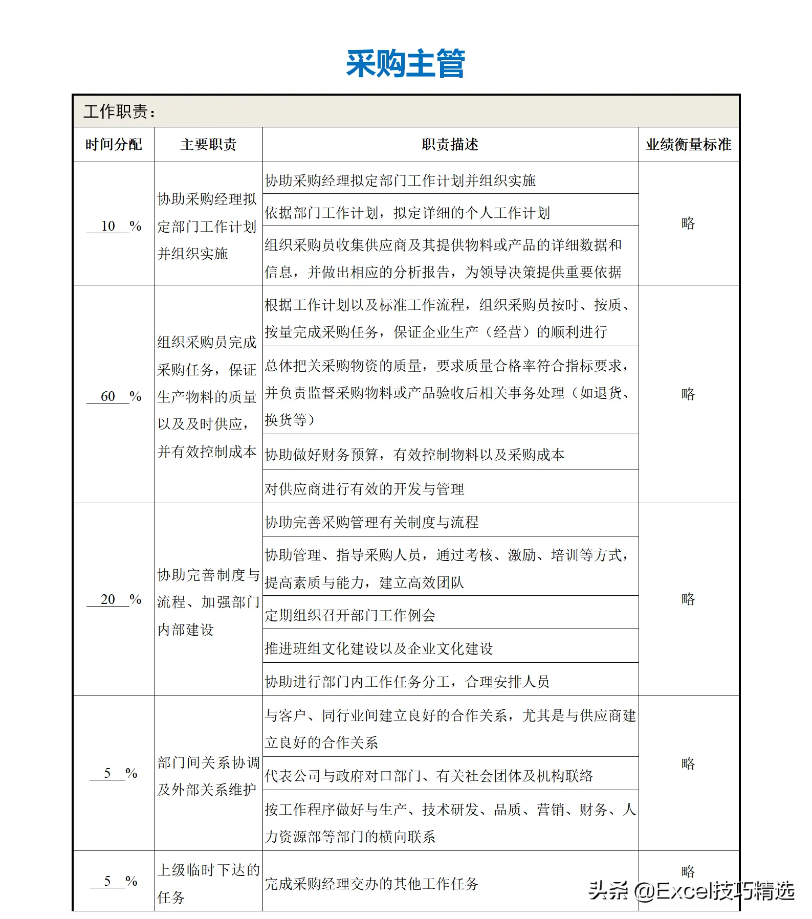
59.采购主管
协助采购经理负责执行公司各项采购任务,保证生产物料的质量以及及时供应,并有效控制成本,完成上级下达的工作指标与任务。


60.采购员
负责日常物料采购工作和原料的接收、托运工作,完成部门下达的工作指标与任务,并保证所负责采购生产物料的质量以及及时供应,并有效控制成本。


十一、仓储
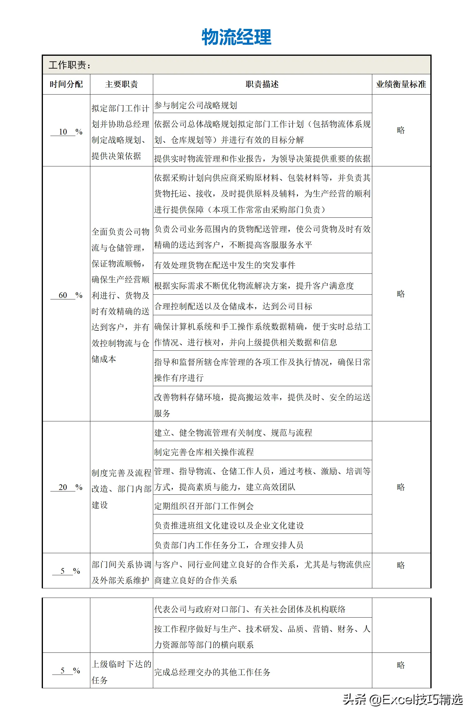
61.物流经理
全面负责管理公司的物流与仓储工作,保证物流顺畅,不断优化物流解决方案,提升客户满意度,并有效控制物流与仓储成本,完成上级下达的工作指标与任务。


62.仓储主管
负责仓库管理规范化建设以及物料的仓储管理,确保库存产品或物料的材质不变,保证生产用原材料的库存供给和市场部发送产品所需的库存供给,完成部门下达的指标及任务。


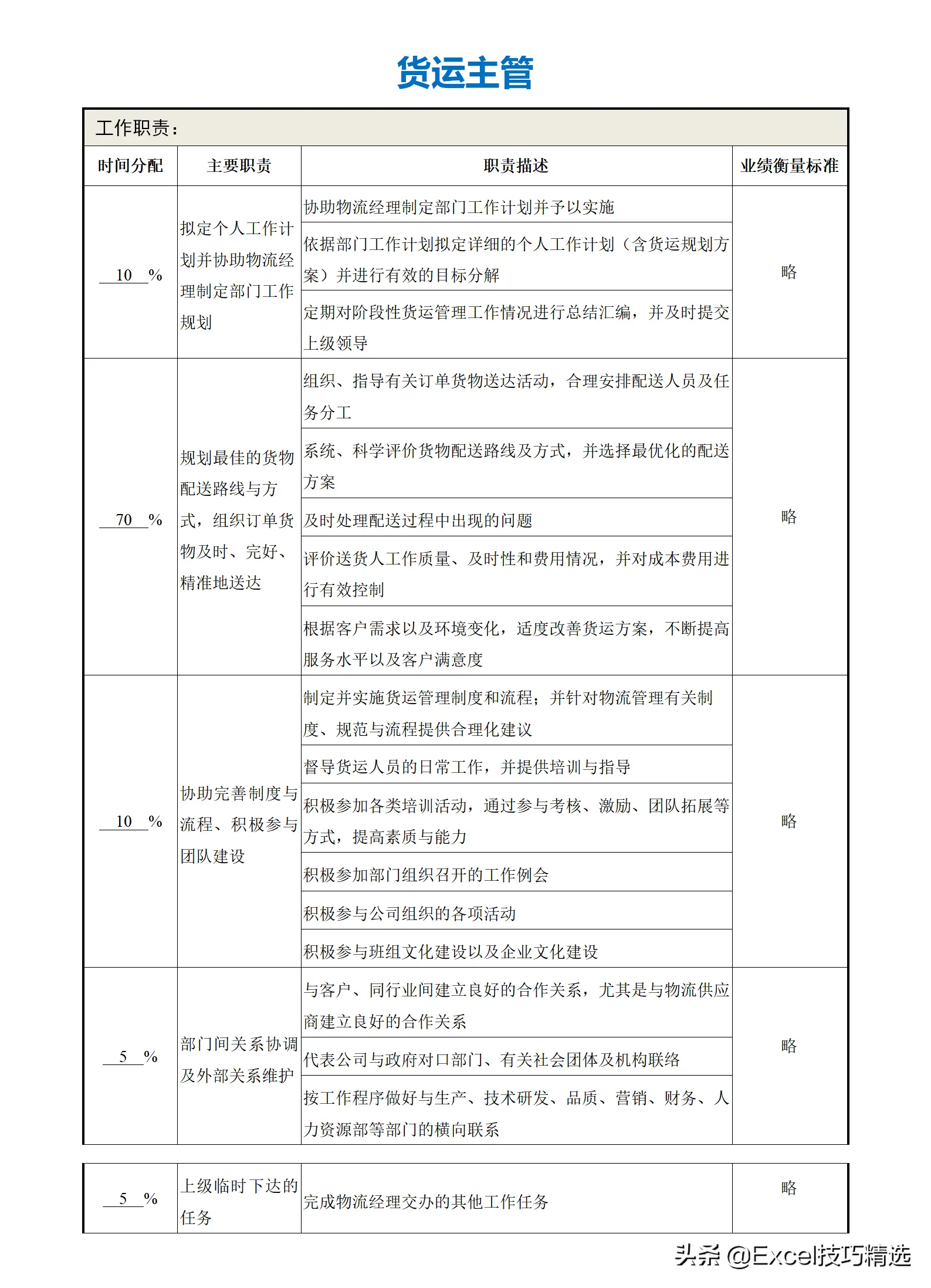
63.货运主管
负责规划更佳的货物配送路线与方式,组织订单货物及时、完好、精准地送达,完成部门下达的指标与任务。


64.物流规划专员
负责规划、设计物流方案并予以实施,达成及时、按质、按量供应产品开发过程中所需物料,并确保公司产品及时有效精准的送达客户。


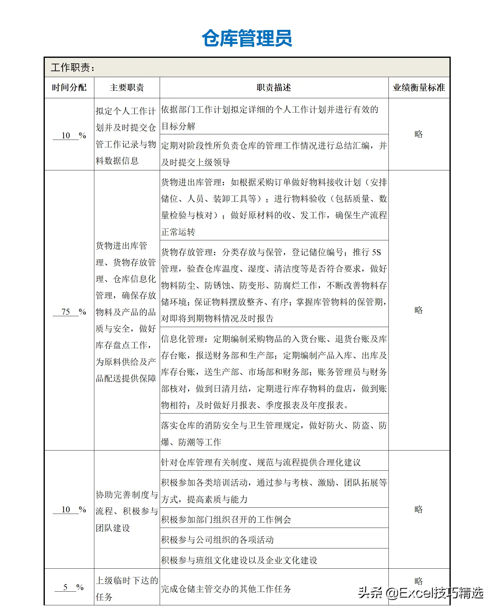
65.仓库管理员
负责原材料及产品的出、入库流程管理,确保存放物料及产品的品质与安全,为原料供给及产品配送提供保障,完成部门下达的指标及任务。




相关文章:




